Ir direto para menu de acessibilidade.
Seu navegador de internet está sem suporte à JavaScript. Por esse motivo algumas funcionalidades do site podem não estar acessíveis.
Portal do Governo Brasileiro
Atualize sua Barra de Governo
Ir para o conteúdo
1
Ir para o menu
2
Ir para a busca
3
Ir para o rodapé
4
Opções de acessibilidade
Acessibilidade
Alto contraste
Entrar
Universidade Federal do Pará
IG
Instituto de Geociências
Buscar no portal
Busca
Buscar no portal
Busca:
Buscar
Redes Sociais
Facebook
Serviços
Sagitta
E-mail
Contatos
Fim do menu de serviços
Página inicial
>
Organograma
Menu
Início do menu principal
Geociências
Histórico
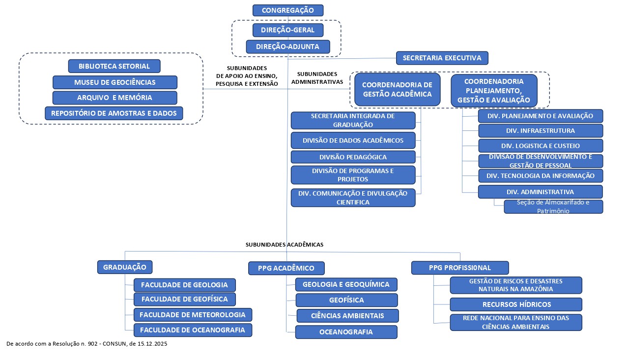
Organograma
Congregação
Equipe Administrativa
Técnicos Administrativos
Docentes
Lista de Contatos
Agenda da Direção IG
Infraestrutura
Graduação
Faculdade de Geologia
Faculdade de Meteorologia
Faculdade de Oceanografia
Faculdade de Geofísica
Secretaria Integrada de Graduação (SIGRAD)
Pós-Graduação
PPGG
PPGCA
PPGGF
PPGRH
PPGGRD
PROFCIAMB
PPGOC
Serviços
Documentos
Agenda do Auditório
Capacitações
Repositório de Processos Organizacionais
TRANSPARÊNCIA
Dados de Projetos
Relatórios de gestão
Repositórios de PDU
Divulgação Científica
Estrutura Complementar
Centro de Memória
Biblioteca IG
MUGEO
SEPEX
Oportunidades
Bolsas
Pós-Graduação
Semana de Geociências
2019
Links Externos
Fim do menu principal
Início do conteúdo da página
Organograma
registrado em:
Geociências
Fim do conteúdo da página
Redes Sociais